The following requirements need to be fulfilled before you can use biblioMagika®
Recommend MS Office 365. Excel below 2021 might not compatible.


Getting the Dataset
Scopus®
Before you can use biblioMagika®, you need to download the Scopus Exported Refine Value.csv AND scopus.csv (New Vesion) from Scopus database. These two files are required to be copied to biblioMagika® in the designated sheet so that it can automagically calculated. Below is the basic steps that should be followed.
Web of ScienceTM
Upcoming version of biblioMagika® also can handle data from Web of Science. You just simply need to download the plain text format of the dataset, convert it into bibliometrix exported file from Biblioshiny and then copy the file into biblioMagika®
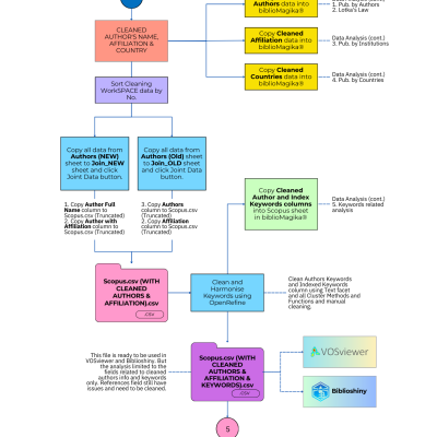
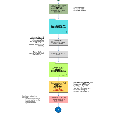
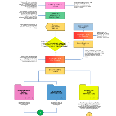
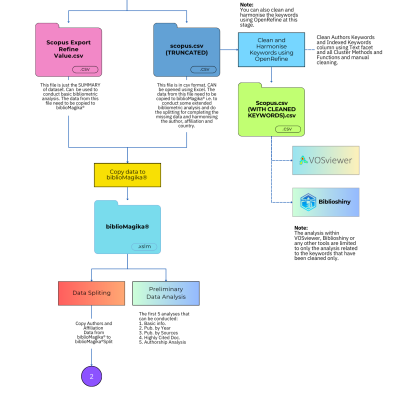
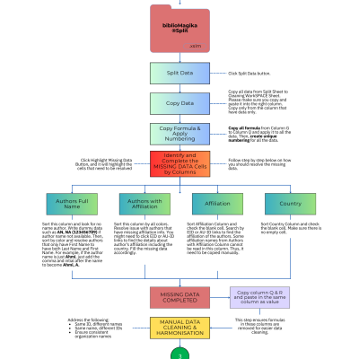
Flowchart for Bibliometric Analysis Dataset Preparation using biblioMagika®
After the dataset has been downloaded, copied the data into the right sheet in biblioMagika® and then click the refresh button. You can then follow the steps in this flowchart to explore further.
Note: Just so you know, while this app is available for download, it is best utilized during my guided sessions, such as the training sessions I regularly conduct, or by following the step-by-step process outlined in my book.
biblioMagika® Interactive Checklist
Bibliometric performance analysis depends fundamentally on the quality and consistency of the underlying data, yet data cleaning and harmonisation are often treated as secondary or informal steps in the research workflow. In practice, unstandardised author names, fragmented affiliations, duplicated records, and poorly curated keywords can substantially distort analytical outcomes and undermine the validity of bibliometric indicators. The biblioMagika® Interactive Checklist for Bibliometric Performance Analysis and Data Cleaning was developed to address this gap by providing a structured, step-by-step framework that integrates data preparation and performance analysis into a coherent, auditable process. By translating complex procedures into an interactive checklist, the framework promotes methodological discipline, enhances reproducibility, and supports more reliable and defensible bibliometric insights across research evaluation and scholarly assessment contexts.


Bibliometric Analysis using biblioMagika®
Second Edition
This book explain the step by step guide with graphic illustrations on how you can utilise biblioMagika®. See how biblioMagika® effortlessly transforms your Scopus data into impactful metrics, streamlining your research process and reigniting the magic in your studies.
ISBN: 978-629-99968-0-4
e-ISBN: 978-629-99968-1-1
Format: Print | 263 pages
Dimensions: 7 x 10 inches
Price: RM59.90 (Print)
Table of Content: See it Here
